C2 停更了,DP 的未來...?
原文於 2022年4月21日 發表
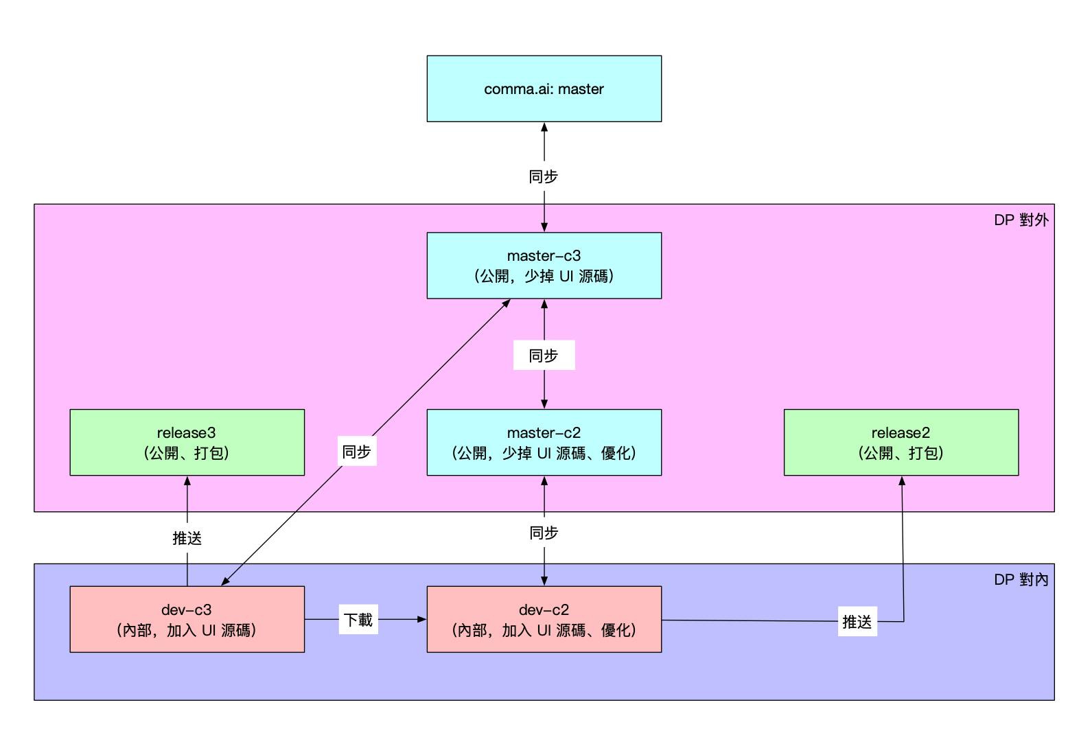
因為 C2 已經從 comma.ai 的 master 分支移除了,經與 Priuss Kumar 的討論我們 dp 的開發將會嘗試下面的開發流程。
首先我們會以 comma.ai 的 master 分支為主做延伸,也就是說不再像以前一樣需要等 devel 再開發。(未來可能會以日期來做版本號)
優點:
comma.ai 一有新功能/優化納入 master 分支時我們就能馬上打包並給大家使用。
加速開發時程,我們最常的遇到的問題就是當版本一更新,功能就要全部重新測試一回,但如果基於 master 去開發,那這樣子的問題就會少很多。
C2 / EON 應該還能再撐一下 (如果 ai 模型吃的資源太多那就沒輒了),這我等下會再說明。
缺點:
如果有大量的程式碼重構,在更新時還是很有可能會漏掉某些修正導致功能失效。
comma.ai 有可能會納入不適合/有問題的更新,這機會不大但偶而還是會發生。
C2 / EON 目前經優化後的測試還是能跑 0.8.14 的模型,但是需要砍掉很多功能來降低發熱量,所以未來像是 nav、mapd 等等會耗費算力等的功能我們會直接禁用,留下最精簡的功能。
至於對這些功能需求的車友可能得先待在 dp 0.8.13 (除非 comma.ai 能夠對 ai 模型、neos 優化,降低運算需求),我們也會繼續完善 dp 0.8.13 的功能。
那 C2 用 0.8.14 模型效果好嗎?這很難說,首先新模型用的是 C2 + C3 鏡頭下的影像所訓練出來的,所以單從訓練數據集來看是好的 (C3 的鏡頭比 C2 好),可是新的模型用廣角和長距鏡頭的影像來做運算處理,而 C2 只有長距鏡頭,所以變成長距鏡頭輸入進模型2次(同樣的畫面),這樣子來看似乎意義就不大了。
我們盡量以最簡單易懂的方式說明,若有任何錯誤也麻煩各位指正。
未經授權請勿任意轉發,轉發請註明出處,謝謝。


